
各市人民政府,各縣(市、區)人民政府,省政府各部門、各直屬機構:現將《山東省冬季清潔取暖規劃(2018—2022年)》印發給你們,請結合實際認真組織實施。
山東省人民政府 2018年8月29日 (此件公開發布)
山東省冬季清潔取暖規劃(2018—2022年)
清潔取暖是指利用清潔化燃煤(超低排放)、天然氣、電、地熱、生物質、太陽能、工業余熱、核能等清潔化能源,通過高效用能系統實現低排放、低能耗的取暖方式,包含以降低污染物排放和能源消耗為目標的取暖全過程,涉及清潔熱源、高效輸配管網(熱網)、節能建筑(熱用戶)等環節。為深入貫徹落實習近平總書記在中央財經領導小組第14次會議上的重要指示精神和關于清潔取暖的一系列重要批示精神,依據《國家發展改革委等10部委關于印發北方地區冬季清潔取暖規劃(2017—2021年)的通知》(發改能源〔2017〕2100號)要求,更好地指導和推動全省冬季清潔取暖工作科學有序開展,特編制本規劃。
本規劃編制的基準年為2017年,規劃期限為2018-2022年。
一、規劃基礎及意義
(一)全省取暖總體情況。
1.取暖面積。截至2017年年底,全省建筑總面積約32.70億平方米,其中城市建筑面積約19.35億平方米,農村地區建筑面積約13.35億平方米。全省城鄉建筑總取暖面積約28.86億平方米,取暖率為88.3%。其中,城市取暖面積17.78億平方米,取暖率為91.9%;農村地區取暖面積11.08億平方米,取暖率為83.0%。
2.用能結構。全省取暖用能以燃煤為主,截至2017年年底,燃煤取暖面積23.23億平方米,占總取暖面積的80.5%;電能、天然氣、地熱能、生物質能、工業余熱等取暖面積5.63億平方米,占總取暖面積的19.5%。全省取暖用煤量約4300萬噸,其中取暖散燒煤用量約1000萬噸,主要集中在廣大農村地區;取暖天然氣用量約20.0億立方米。全省取暖平均綜合能耗約20.3千克標煤/平方米,其中城市取暖平均綜合能耗約18.0千克標煤/平方米,農村地區約24.0千克標煤/平方米。
3.取暖熱源。全省城鎮取暖形成了以燃煤熱電聯產機組和區域鍋爐為主,天然氣、電能及地熱能等可再生能源分散取暖作為補充的發展格局。截至2017年年底,城市集中取暖面積約14.14億平方米,集中取暖普及率為73.1%。城鄉結合部、農村地區等以分散取暖為主,主要使用小煤爐、土暖氣、火炕、空調等取暖,約占總取暖面積的79.0%;其它采用集中取暖、天然氣、電能、生物質能等清潔方式取暖,約占總取暖面積的21.0%。
4.熱網情況。全省城鎮集中供熱管網形成了以高溫熱水間接供熱和低溫循環水直供為主,少量蒸汽管網間接供熱的發展格局。截至2017年年底,全省集中供熱管網總里程數達到6.03萬公里,其中一級管網長度約2.03萬公里,二級管網長度約4.0萬公里。
5.熱用戶情況。截至2017年年底,全省縣城及以上城市規劃區新建建筑全部執行建筑節能強制性標準;全省累計完成城鎮既有居住建筑供熱計量及節能改造1.6億平方米;農村地區除新型農村社區外,大部分取暖建筑未采取節能保溫。
(二)清潔取暖發展情況。近年來,為改善大氣環境質量和滿足用戶清潔取暖需求,我省在加快煤炭等傳統能源清潔化利用的同時,積極推進天然氣、電能、可再生能源等清潔能源替代,城鄉清潔取暖快速發展。截至2017年年底,全省清潔取暖面積約17.75億平方米,清潔取暖率54.3%。其中,城市清潔取暖面積15.34億平方米,清潔取暖率79.3%;農村地區清潔取暖面積2.41億平方米,清潔取暖率17.9%。主要采取以下清潔取暖方式:
1.清潔燃煤集中供暖。清潔燃煤集中供暖是對燃煤熱電聯產、燃煤鍋爐房實施超低排放改造后(即在基準氧含量6%條件下,煙塵、二氧化硫、氮氧化物排放濃度分別不高于10毫克、35毫克、50毫克/立方米),通過熱網系統向用戶供暖的方式,包括達到超低排放的燃煤熱電聯產和燃煤鍋爐供暖。截至2017年年底,全省清潔燃煤集中供暖面積約13.90億平方米,占城鄉總建筑面積的42.5%。
2.天然氣取暖。天然氣取暖是以天然氣為燃料,使用低氮燃燒的燃氣鍋爐或燃氣采暖熱水爐(以下簡稱燃氣壁掛爐)等供暖設施向用戶供暖的方式,包括燃氣熱電聯產、天然氣分布式、燃氣鍋爐、燃氣壁掛爐等,具有燃燒效率較高、基本不排放煙塵和二氧化硫等優勢。截至2017年年底,全省天然氣取暖面積約1.99億平方米,占城鄉總建筑面積的6.1%。
3.電取暖。電取暖是利用電能,使用電鍋爐或蓄熱式電暖器、發熱電纜、電熱膜及各類電驅動熱泵等供暖設施向用戶供暖的方式。電取暖布置和運行方式靈活,有利于提高電能占終端能源消費的比重;蓄熱式電鍋爐還可配合電網調峰,促進可再生能源消納。截至2017年年底,全省電取暖面積約7946萬平方米,占城鄉總建筑面積的2.4%。
4.工業余熱取暖。工業余熱取暖是回收工業企業生產過程中產生的余(廢)熱,經余熱利用裝置提質后向用戶供暖的方式。截至2017年年底,全省工業余熱取暖面積約4700萬平方米,占城鄉總建筑面積的1.4%。
5.可再生能源等其他清潔取暖。包括地熱能、生物質能和太陽能等取暖,截至2017年年底總計取暖面積約6000萬平方米,占城鄉總建筑面積的1.8%。其中,地熱能取暖是使用換熱系統提取地熱資源中的熱量向用戶供暖的方式,取暖面積約3500萬平方米。生物質能清潔取暖是指利用各類生物質原料及其加工轉化形成的固體、氣體、液體燃料,通過專用設備實現清潔取暖的方式,包括達到相應環保排放要求的生物質熱電聯產、生物質鍋爐、生物質成型爐具等,取暖面積約2500萬平方米。太陽能取暖是使用太陽能集熱裝置等,配合其他穩定性好的清潔取暖方式向用戶供暖,目前取暖面積較小。
(三)清潔取暖存在主要問題。總體來看,我省冬季清潔取暖發展迅速,但在工作過程中還存在一些亟待改進和提高的問題,主要表現在以下幾個方面:
1.清潔取暖缺少統籌規劃。長期以來,全省缺乏對煤炭、天然氣、電能、可再生能源等多種能源形式供暖的統籌謀劃,熱力供需平衡不足,導致一些地區供暖布局不科學,區域之間、城鄉之間發展不均衡。部分地區將清潔取暖等同于“一刀切”去煤化或煤改氣、煤改電,缺少對各類供暖能源形式的有效整合。此外,清潔取暖工作涉及面廣,職能相對分散,缺少統一管理部門,在具體推進過程中存在職能不明確、協調聯動不足等問題。
2.清潔能源供應保障能力不足。我省天然氣自身產量不足且處于全國天然氣主干管網的末端,對外依存度高達95%以上;基礎設施建設存在薄弱環節,特別是農村地區管網建設相對滯后,各地儲氣設施和調峰能力嚴重不足,大規模煤改氣存在著氣源不足、配套設施跟不上等突出矛盾。農村地區配電網網架結構依然較弱,配變電容量不足,戶均配電容量不足2千伏安,難以有效支撐大規模煤改電取暖。地熱能、生物質能、太陽能等可再生能源在能源消費中的占比還相對較低,且進一步發展面臨土地、電網接入和消納等瓶頸制約。
3.清潔取暖成本偏高。清潔取暖涉及取暖設施購置、配套管網和電網建設改造、建筑節能改造等各個方面,前期建設投入較大。據初步測算,實施煤改氣取暖用戶,每戶配套天然氣管網投資約5000元,戶內燃氣壁掛爐及其他設備投資約6000元;實施煤改電取暖用戶,每戶配電網改造投資約15000—20000元,戶內電暖器等設備投資約6000元。2017年我省實施煤改氣、煤改電工程戶均財政補貼在5000—8000元。同時,清潔取暖運行成本普遍高于燃煤取暖,天然氣和電能取暖成本是燃煤的2—3倍,地熱能、太陽能等可再生能源取暖運行成本更高,很難同時保證清潔供暖企業盈利和居民普遍可承受。
4.清潔取暖體制機制亟待完善。天然氣、電力、供熱市場主要由政府主導,缺乏有效的市場競爭;天然氣氣價、電價、熱價等均執行地方統一定價,市場化調節能力較差。天然氣供應中間環節過多,導致成本偏高制約推廣應用。電力和油氣體制改革也處于起步階段,“有法可依、政企分開、主體規范、交易公平、價格合理、監管有效”的市場體制機制尚未完全形成。
5.煤改氣工程推進過程中面臨著一定安全隱患。當前,煤改電工程技術標準和規范不完善,造成市場標準不統一,產品質量、工程施工質量、運行維護等良莠不齊,特別是農村地區天然氣管道大多采用架空敷設,燃氣管線與電纜電線在房屋上面交叉并行,存在較大安全隱患。此外,廣大農村地區點多面廣,群眾安全意識薄弱,安全監管難度較大。
6.建筑節能水平亟待提高。我省農村地區受技術、施工條件及經濟基礎等制約,分布相對分散,建筑以土結構和磚混結構平房為主,圍護結構仍采用傳統做法,絕大部分建筑外墻沒有保溫,隔熱性能較差,能耗偏高,取暖舒適度較低,成本較高。
(四)加快推進清潔取暖的重要意義。
1.加快推動清潔取暖是踐行以人民為中心發展思想、保障和改善民生的重要舉措。習近平總書記強調,推進北方地區冬季清潔取暖,關系北方地區廣大群眾溫暖過冬,關系霧霾天能不能減少,是能源生產和消費革命、農村生活方式革命的重要內容。黨的十九大明確提出現階段我國社會主要矛盾已經轉化為人民日益增長的美好生活需要和不平衡不充分發展之間的矛盾,必須堅持以人民為中心的發展思想,多謀民生之力,多解民生之憂。雖然近年來我省取暖工作取得了顯著成效,但城鄉發展不平衡、清潔供暖覆蓋不充分等問題仍然突出。通過加快推動清潔取暖,讓更多群眾享受到溫暖、舒適、清潔的供暖服務,將進一步改善人民群眾的生活環境和生活質量,有效增強群眾的獲得感和幸福感。
2.加快推動清潔取暖是落實大氣污染防治行動計劃、改善空氣環境質量的有效途徑。做好大氣污染防治和生態環境保護,事關廣大人民群眾根本利益,事關經濟社會發展的全局。目前,我省大氣污染防治形勢依然嚴峻復雜,包括冬季取暖在內的大規模高強度煤炭消費是導致全省主要污染物和溫室氣體排放長期居高不下的主要原因之一,特別是劣質散煤直燃污染物排放濃度嚴重超標。通過加快推動以替代散燒煤為主要內容的清潔取暖工作的開展,可以有效促進取暖用能結構優化調整,最大限度地減少主要污染物排放,為減少霧霾、建設美麗山東做出積極貢獻。
3.加快推動清潔取暖是落實鄉村振興戰略、完善農村公共服務設施的重要內容。黨的十九大對實施鄉村振興戰略作出了產業興旺、生態宜居、鄉風文明、治理有效、生活富裕的總要求。我省鄉村戰略規劃以習近平總書記關于打造鄉村振興齊魯樣板的重要指示精神為根本遵循,按照國家總要求,全力推動鄉村產業振興、人才振興、文化振興、生態振興、組織振興,著力打造生產美產業強、生態美環境優、生活美家園好“三生三美”的鄉村振興齊魯樣板。清潔取暖是鄉村振興戰略中農村人居環境整治行動的一項重要內容。做好清潔取暖工作,重點和難點都集中在農村,這既是補齊農村取暖基礎設施短板、縮小城鄉公共服務差距的重要方面,也是建設美麗鄉村、改善農村人居環境的重要內容。
4.加快推動清潔取暖是實施新舊動能轉換重大工程、培育經濟發展新動能的有效載體。加快推進新舊動能轉換綜合試驗區建設是我省當前及今后一個時期的一項重大任務,其核心是通過新技術、新產業、新模式、新業態,促進產業智慧化、智慧產業化、跨界融合化、品牌高端化,推動經濟發展質量變革、效益變革、動力變革。應抓住國家大力推進北方地區清潔取暖的重大契機,立足山東優勢,著力培育和壯大清潔取暖裝備制造產業,推動新技術、新業態、新模式融合發展,既為新舊動能轉換提供發展新引擎,也為清潔取暖實施提供有力保障。
二、總體要求
(一)指導思想。以習近平新時代中國特色社會主義思想為指導,全面貫徹黨的十九大和十九屆二中、三中全會精神,統籌推進“五位一體”總體布局,協調推進“四個全面”戰略布局,牢固樹立新發展理念,以保障城鄉群眾溫暖過冬、減少大氣污染為立足點,按照企業為主、政府推動、居民可承受的方針,宜氣則氣、宜電則電、宜煤則煤、宜可再生能源則可再生能源,加快提高清潔取暖比重,構建安全、綠色、節約、高效、適用的清潔取暖體系,為加快推進新舊動能轉換重大工程、提升群眾獲得感幸福感、打造鄉村振興齊魯樣板做出積極貢獻。
(二)基本原則。
1.堅持清潔替代,安全發展。在落實集中供熱、天然氣、電力、生物質等能源資源供應的前提下,統籌熱力供需平衡,科學有序推進煤改氣、煤改電等清潔取暖,實現清潔取暖與傳統取暖平穩接替,確保群眾取暖安全可靠。牢固樹立安全至上的工作理念,強化技術標準、工程質量和安全監管,確保清潔取暖設施建設安全、管理安全及運行安全。
2.堅持因地制宜,分類實施。立足本地資源稟賦、經濟實力、基礎設施等前提條件及大氣污染防治要求,根據不同區域自身特點,科學評估,精準施策,采取適宜的清潔取暖策略;在同等條件下,選擇成本相對低、供應可靠和污染物排放少的清潔取暖方式。依據工作推進難度、居民可承受能力和生活習慣等,按照集中和分散相結合的原則,分類梯次推進城市主城區、城鄉結合部和農村地區清潔取暖;同一類地區,經濟條件、基礎設施條件較好的優先推進。
3.堅持統籌兼顧,協同推進。突出系統優化,在推進清潔能源取暖替代同時,配套實施燃氣管網、城鄉配電網、熱力管網等基礎設施建設和城鄉建筑節能改造提升,保證清潔取暖效果,提升能源利用效率。堅持軍民一體,地方政府與駐地部隊加強相互溝通,建立完善清潔取暖軍地協調機制,確保軍地一體銜接、同步推進實施,促進軍民融合發展。
4.堅持政府推動,市場主導。強化政府引導推動,在國家指導幫助下,省級統籌、完善制度設計,市級協調、加強督導落實,縣級主導、組織具體實施,構建各級、各部門合力推動清潔取暖的責任體系和工作機制。突出市場主導作用,充分調動企業和用戶的積極性,破解體制機制障礙,鼓勵民營企業、社會資本進入清潔取暖領域,強化企業在清潔取暖領域的主體地位。
(三)發展目標。
1.總體目標。力爭用5年左右時間,全省清潔取暖保障能力顯著增強,用能結構明顯優化,能效水平穩步提升,污染物排放持續降低,基本構建城區取暖集中化、村鎮取暖多元化、全省取暖清潔化的發展新格局,形成公平開放、多元經營、服務水平較高的清潔取暖市場。
(1)清潔取暖率。到2020年,全省平均清潔取暖率達到70%以上。其中,20萬人口以上城市基本實現清潔取暖全覆蓋,農村地區平均清潔取暖率達到55%左右。到2022年,全省清潔取暖率達到80%以上。其中,縣城及以上城市基本實現清潔取暖全覆蓋,農村地區平均清潔取暖率達到75%左右。
(2)用能結構。到2020年,燃煤取暖面積占總取暖面積70%左右,工業余熱、天然氣、電能以及生物質等可再生能源取暖面積占比達到30%左右。到2022年,燃煤取暖面積占總取暖面積60%左右,工業余熱、天然氣、電能以及生物質能等可再生能源取暖面積占比達到40%左右。
(3)能效水平。到2020年,全省供熱平均能耗下降到18千克標煤/平方米左右,累計完成城鎮既有居住建筑節能改造面積達到1.8億平方米,逐步提高農村地區清潔取暖建筑保溫改造比例;新建居住建筑供熱平均能耗控制在15千克標煤/平方米以內。到2022年,全省供熱平均能耗下降到16千克標煤/平方米左右,具有改造價值的城鎮既有居住建筑全部完成節能改造,農村地區清潔取暖建筑基本具備保溫能力;新建居住建筑供熱平均能耗控制在13千克標煤/平方米左右。
(4)污染物排放。到2020年,單位地區生產總值二氧化碳排放強度較2015年下降20.5%,二氧化硫、氮氧化物排放總量在2015年基礎上消減27%。到2022年,繼續完成國家下達的減排任務。
2.區域發展目標。
(1)7個大氣污染防治通道城市和濟南、青島、煙臺新舊動能轉換核心區發展目標。濟南、淄博、濟寧、德州、聊城、濱州、菏澤等7市作為京津冀大氣污染傳輸通道城市,濟南、青島、煙臺等3市作為我省新舊動能轉換核心區,要率先形成天然氣與電取暖等替代散燒煤的清潔取暖基本格局,對于減輕京津冀及周邊地區大氣污染、帶動全省清潔取暖開展具有重要意義和示范帶動作用。到2020年,9個城市建成區基本實現清潔取暖全覆蓋,縣城和城鄉結合部清潔取暖率達到85%左右,農村地區清潔取暖率達到60%左右;7個傳輸通道城市基本淘汰35蒸噸/小時以下燃煤鍋爐,青島、煙臺市城市建成區基本淘汰35蒸噸/小時以下燃煤鍋爐。到2022年,縣城及以上城市實現清潔取暖全覆蓋;農村地區清潔取暖率達到80%左右。
(2)其他8個市發展目標。按照由城市到農村地區分類全面推進的總體思路,加快提高非重點地區清潔取暖比重。
城市建成區優先發展集中供暖,集中供暖暫時難以覆蓋的加快實施各類分散清潔取暖。到2020年,清潔取暖率達到85%左右,除已完成超低排放改造并與省、市、縣三級監控網絡聯網且穩定運行以外的35蒸噸/小時以下燃煤鍋爐全部拆除。到2022年,城市建成區基本實現清潔取暖全覆蓋。
縣城和城鄉結合部構建以集中供暖為主、分散取暖為輔的基本格局。到2020年,清潔取暖率達到75%左右。到2022年,清潔取暖率達到90%左右。
農村地區優先利用生物質、地熱能、太陽能等可再生能源取暖,有條件的發展天然氣或電取暖,適當利用集中供暖延伸覆蓋。到2020年,清潔取暖率達到50%左右。到2022年,清潔取暖率達到70%左右。
在以上工作基礎上,按照《國務院關于印發打贏藍天保衛戰三年行動計劃的通知》(國發〔2018〕22號)要求,2020年采暖季前,在保障能源供應的前提下,7個傳輸通道城市和青島、煙臺市的平原地區基本完成生活和冬季取暖散煤替代;對暫不具備清潔能源替代條件的山區,積極推廣潔凈煤。其他8個市2022年采暖季前,在保障能源供應的前提下,平原地區力爭基本完成生活和冬季取暖散煤替代;對暫不具備清潔能源替代條件的山區,積極推廣潔凈煤。
三、推進策略和技術路線
(一)科學合理選擇清潔取暖方式。取暖方式的選擇應統籌區域內能源資源供應、環境約束、經濟承受能力和取暖用熱特點,按照宜氣則氣、宜電則電、宜可再生能源則可再生能源,集中與分散相結合的原則,在優先發展集中供暖的同時,積極發展工業余熱、天然氣、電能、地熱能、空氣能、海洋能、生物質能、太陽能、風電、光伏發電等多種能源取暖。
1.高效利用清潔燃煤集中供暖。清潔燃煤集中供暖是我省最主要的取暖方式,具有供熱面積大、覆蓋范圍廣、經濟性好等優勢。在不增加全省煤電裝機容量和取暖煤炭消費量的前提下,通過整合資源、挖掘潛力、提升效率等方式,有效擴大清潔燃煤集中取暖面積和覆蓋范圍。
(1)充分挖掘存量煤電機組供熱能力。統籌區域煤電資源,打破區域限制,通過加快煤電機組供熱改造,進一步挖潛全省既有大中型機組存量供熱能力,增加取暖面積,降低機組發電煤耗,提高能源綜合利用效率。在經濟技術可行的前提下,科學穩步推進中遠距離供熱,擴大機組供熱范圍,支持濟南市實施“外熱入濟”工程。全面推動熱電聯產機組靈活性改造,促進熱電解耦,提升電網調峰能力。統籌考慮區域用熱需求和電力系統運行情況,經科學評估,確保民生取暖和電力系統安全后,對城鎮周邊具備改造條件且運行未滿15年的大中型純凝發電機組實施供熱改造,同步考慮加裝蓄熱設施等調峰裝置。
(2)適度有序推進民生熱電聯產項目建設。在嚴格落實煤炭替代指標的前提下,按照國家要求有序推進煤電發展,合理控制建設節奏,優先保障已納入規劃的民生熱電項目建設,重點推進華能八角、棗莊八一、華能董家口、華潤東明等民生熱電項目。依據《加快淘汰煤電行業落后產能行動方案》(魯發改能源〔2016〕1160號)有關要求,推進煤電供給側結構性改革,加快淘汰一批能耗高、污染重和大型熱電機組供熱覆蓋范圍內的落后煤電機組。針對具有穩定熱負荷需求、熱源嚴重不足的城市和園區,在落實煤炭和環保排放指標的基礎上,適度發展采暖型背壓式熱電聯產機組,作為階段性過渡熱源。
(3)適度發展高效環保鍋爐供暖。實施“工業綠動力”計劃,依托高效環保煤粉、新型水煤漿等燃燒技術,在落實煤炭和環保排放指標的基礎上,在工業企業聚集區、社區等建設高效環保鍋爐實現集中供熱供暖。
(4)提高燃煤集中供暖的環保水平。進一步提高燃煤熱電機組和燃煤鍋爐的環保要求,2018年全面完成現役燃煤熱電機組和中大型采暖鍋爐的超低排放改造,無法完成達標排放改造的燃煤機組和鍋爐,要全部關停淘汰或實施改氣、改生物質等清潔能源改造。
(5)加快集中熱源向周邊小城鎮及農村地區延伸覆蓋。充分利用城鎮集中熱源的存量供暖資源,加快城鎮集中供熱管網向城鄉結合部、中小城鎮及周邊農村新型社區延伸,擴大集中供暖覆蓋范圍,讓更多城鄉居民受益。

2.積極開發利用工業余熱供暖。在具備基礎條件的城鎮,應將工業余熱余壓利用納入城市供熱規劃,大力實施余熱暖民工程。深入開展工業余熱余壓資源調查,對具備余熱余壓取暖的企業,鼓勵實施對外供暖。加大大中型煤電機組凝汽余熱資源的開發利用,通過采用高背壓供熱改造、吸收式熱泵、電驅動熱泵等方式,充分挖掘既有煤電機組余熱資源,有效擴大機組供暖面積。結合全省鋼鐵、化工、電解鋁、食品、造紙、建材等企業的余熱余壓資源和區域取暖需求,發展熱泵、蓄熱及中低溫余熱回收利用技術,采取合同能源管理等模式,進一步提升余熱利用效率和范圍,最大程度實現能源梯級利用。

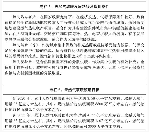
3.穩步有序推進天然氣取暖。統籌考慮天然氣總量和高峰期等因素,循序漸進、從實際出發,按照“先規劃、先合同、后改造”的原則,在落實天然氣供應保障合同和確保設施安全的前提下,合理有序推進煤改氣和天然氣取暖。
統籌布局、適時適度發展燃氣熱電聯產取暖。結合國家入魯主干管網和我省沿海液化天然氣(LNG)接收站建設進度,把握節奏和進度,在國家政策允許的前提下,優先在經濟發達、氣源保障條件較好、熱負荷穩定的全省新舊動能轉換重大工程核心區或大氣污染防治通道城市,適時適度建設燃氣熱電聯產項目;在城市中有穩定冷、熱、電負荷需求的機場、高鐵站等公共建筑、城市綜合體和商業聚集區等區域,有序發展冷熱電三聯供分布式燃機。
因地制宜的發展燃氣鍋爐取暖。在落實氣源的前提下,對難以達到超低排放和集中供熱管網覆蓋不到區域的燃煤鍋爐可改為燃氣鍋爐。充分利用燃氣鍋爐啟停靈活的優勢,鼓勵在集中供熱區域作為調峰和應急熱源。
適度有序推進燃氣壁掛爐分散式取暖。加快城市燃氣管網建設,新建城市新區、住宅小區以及公共服務設施同步規劃配套建設天然氣管網設施,優先對城中村、棚戶區等分散用戶實施燃氣壁掛爐取暖改造。加快城鄉燃氣協調發展,在落實氣源的前提下,有序推進具備條件的農村地區實施燃氣壁掛爐取暖,堅持把解決農村居民炊事和取暖結合起來,實施天然氣“鎮鎮通”工程,促進燃氣管網向小城鎮、新型農村社區和具備條件的中心村延伸。在管道無法通達的區域,鼓勵使用液化壓縮天然氣(CNG)、LNG供氣站等方式供氣。

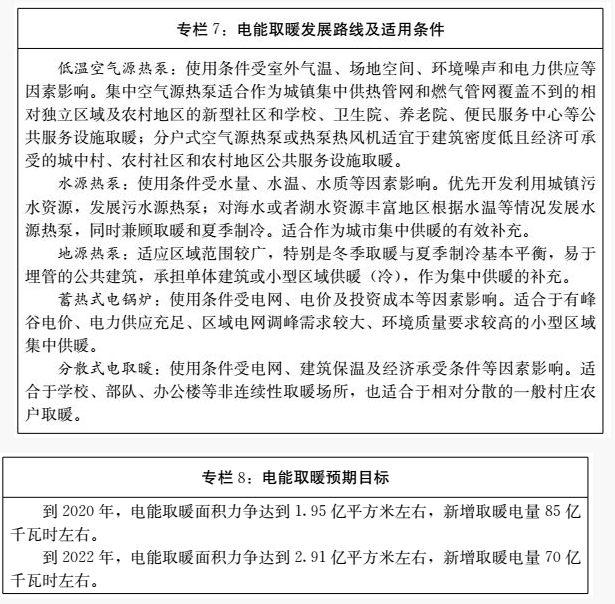
4.積極高效發展電能取暖。結合取暖區域的熱負荷特性、取暖規模、電力資源和經濟承受能力等因素,在與電網公司做好充分銜接、落實配套電網建設改造、保障電力安全供應的基礎上,因地制宜發展電取暖。統籌考慮電力、熱力供需,實現電力、熱力系統協調優化運行。
(1)積極推進各類型電取暖。根據氣溫、水源、土壤等條件特性,結合電網架構能力,因地制宜優先選用低溫空氣源、污水源、地源、海水源等熱泵取暖,發揮電能高品質優勢,充分利用低品位的能源熱量,提升電能取暖效率。鼓勵利用低谷電,科學發展蓄熱式電鍋爐取暖,有效提升電能占終端能源消費比重。在不具備集中供暖條件的區域,發展熱泵熱風機、戶用空氣源熱泵、蓄熱式電暖器、碳晶板、碳纖維板、電熱膜、發熱電纜等分散式電取暖。
(2)加快利用可再生能源發電實施電取暖。堅持集中式與分散式相結合,有序推動光伏、風電、生物質等可再生能源發電發展,提升可再生能源發電在電力裝機中的比重。結合“外電入魯”戰略實施,積極與送端省份做好對接,有效利用棄風棄光較重的內蒙古、遼寧、黑龍江等三北地區的富余電量,助推我省煤改電工程。鼓勵有條件的大型商場、辦公、酒店等晝夜冷熱負荷變化較大的建筑配套建設電蓄熱(冷)設施,促進電力負荷的移峰填谷,降低運行成本。

5.大力發展可再生能源取暖。
(1)地熱能取暖。地熱能具有儲量大、分布廣、清潔環保、穩定可靠、技術要求性高等特點,我省地熱資源相對豐富,應因地制宜、規范有序推廣使用集中與分散式地熱能取暖。
強化地熱資源規范有序開發建設。加大對全省地熱資源調查評價工作力度,摸清地熱資源家底,進行開發適宜性分區和開發利用區劃。加強地熱能開發利用規劃與城市總體規劃的銜接,將地熱取暖納入城鎮基礎設施規劃建設,做到集中規劃、統一開發。建立健全管理制度和技術標準,完善地熱行業標準規范,在條件允許的前提下確保地熱回灌率100%,依法推行資格認證、規劃審查和許可制度,維護地熱能開發利用市場秩序。
積極推動中深層地熱能取暖。根據地熱能資源分布及供熱市場需求,在“取熱不取水”的原則下,采用“采灌均衡、間接換熱”或“井下換熱”的工藝技術,在魯西北、膠東、魯中(西)南等地熱資源相對富集地區,采用“集中式與分散式相結合”的方式推進中深層地熱能取暖。
大力開發淺層地熱能取暖。按照“因地制宜,集約開發,加強監管,注重環保”的原則,采用熱泵技術為主,開發利用淺層地熱能取暖(制冷),經濟高效的替代散煤取暖。

(2)生物質能取暖。生物質能清潔取暖布局靈活,適應性強,適宜就近收集原料、就地加工轉換、就近消費、分布式開發利用,可用于生物質資源豐富地區的縣城及農村取暖,在用戶側直接替代散煤。
積極發展生物質熱電聯產取暖。堅持因地制宜、多元發展,在魯西北和魯中地區農作物秸稈集中區、魯南林木產品加工聚集區、膠東半島果樹枝椏柴資源豐富地區,科學規劃布局農林生物質熱電聯產項目,新建項目全部按照熱電聯產集中取暖規劃建設,作為縣城及周邊鄉鎮、農村社區的熱源。結合用熱需求和技術經濟可行性,對已投運農林生物質純凝發電項目實施供熱改造,積極為周邊城鄉居民及工業園區企業供暖、供氣。
穩步發展城鎮生活垃圾焚燒熱電聯產取暖。在落實環保、選址、垃圾資源量及社會穩定風險評估等條件的前提下,穩步推進生活垃圾焚燒熱電聯產項目建設。加快應用現代垃圾焚燒處理及污染防治技術,提高垃圾焚燒發電環保水平。加強宣傳和輿論引導,避免或減少鄰避效應。
因地制宜發展生物質成型燃料清潔取暖。在生物質資源豐富的膠東、魯北、魯中和魯西南地區,科學規劃布局建設一批分布式生物質成型燃料收集、加工和銷售基地,采用生物質鍋爐和生物質節能環保爐具等方式,為城鄉公共服務設施、新型農村社區和農戶供暖。加快20蒸噸以上先進低排放生物質鍋爐區域集中供暖項目建設,在農村地區推進生物質成型燃料替代散燒煤。
積極開展生物沼氣等其他生物質能取暖。在有機廢棄物資源豐富的種植、養殖大縣,發展以畜禽養殖廢棄物、秸軒等為原料發酵制取沼氣以及提純形成生物天然氣,用于清潔取暖和居民生活。積極推進符合入網標準的生物天然氣并入城鎮燃氣管網,加快生物天然氣產業化發展進程。推動大中型沼氣工程為周邊居民供氣,建設村級燃氣供應站及小規模管網,提升燃氣普遍服務水平。積極發展各種技術路線的生物質氣化及氣電多聯產,實施秸稈熱解氣化等清潔能源利用工程。

(3)太陽能取暖。太陽能熱利用技術成熟,已廣泛用于生活及工業熱水供應,我省屬于太陽能資源較豐富地區,適合與其他能源相融合,實現熱水、取暖復合系統的應用。
大力推廣太陽能區域取暖。積極推進太陽能與電能、天然氣、空氣源(地源)熱泵、天然氣熱電聯產等能源相結合,采用集中與分布相結合、多能互補的取暖模式,在條件適宜的小城鎮、民用及公共建筑上推廣太陽能取暖系統。在農業大棚、養殖場等用熱需求大且與太陽能特性匹配的行業,充分利用太陽能供熱。
進一步推動太陽能熱水應用。積極鞏固我省太陽能熱水集熱應用大省的地位,在城鎮民用建筑以及農村地區推廣太陽能熱水系統,實現太陽能熱水系統與建筑同步規劃、同步設計、同步應用,擴大太陽能集熱應用規模。支持農村和小城鎮居民安裝使用太陽能熱水器,在農村推行太陽能公共浴室工程。

(4)核能取暖。借鑒北京燕龍泳池式低溫供熱核反應堆的技術經驗,積極推進核能取暖示范項目研究論證,在有條件的地方開展小型低溫供熱堆和海上浮動堆取暖示范項目前期工作。
6.有序推進清潔型煤取暖。清潔型煤取暖與其他清潔能源取暖方式相比成本相對較低,供應保障相對穩定,是天然氣、電能等清潔能源取暖暫時難以推廣使用的邊遠山區和經濟條件相對薄弱的農村地區過渡替代散燒煤取暖的方式,重點利用清潔型煤(型煤、蘭炭、優質無煙煤)+環保爐具等方式提高供暖用煤質量,盡可能的減少供暖污染物排放。
(1)強化清潔型煤質量管理。嚴格執行清潔型煤、節能環保爐具和污染物排放等技術標準,強化對清潔型煤的煤質、成分、配送、燃燒等全過程的有效控制及監管,保證清潔型煤的產品質量及排放要求。加強煤炭市場監管,堅決杜絕劣質煤流通。
(2)完善清潔型煤生產配送體系。根據各地清潔型煤的推廣使用需求量,統籌規劃、合理布局,高標準建設清潔型煤生產加工企業。科學合理布局縣域清潔型煤加工儲備配送中心和鄉鎮村居配送網點,暢通供應渠道,滿足邊遠農村地區清潔型煤供應。結合清潔型煤應用,配套使用節能環保型爐具,實現煤爐匹配,提高熱效率,減少煙塵等污染物排放。
(二)清潔取暖發展技術路線。
1.城市發展技術路線。圍繞實現城市清潔取暖基本全覆蓋的發展目標,在積極發展集中供熱為主的基礎上,在城市規劃新區和熱力管網難以覆蓋的片區大力發展區域性清潔供暖,在集中供暖難以覆蓋的城中村、城鄉結合部因地制宜的推進煤改氣、煤改電等分散清潔取暖。
(1)優先發展城市集中供暖。在不增加城市取暖煤炭消費總量的前提下,優先挖掘既有的超低排放燃煤熱電聯產和區域采暖鍋爐的存量資源,同時推進城市周邊可利用的大型煤電機組供熱改造、工業余熱和生物質熱電聯產等供熱資源的開發利用。在落實氣源、實施煤炭等量或減量置換、確保環境承載能力的前提下,適度規劃建設燃煤、燃氣熱電聯產和采暖為主的背壓熱電聯產機組,提升城市集中熱源保障能力。城市具備集中供暖的區域或建筑應優先考慮集中供熱管網延伸覆蓋。
(2)大力發展區域性集中供暖。在熱力管網覆蓋不到的區域和城市規劃新區,根據熱負荷需求和可利用資源條件,大力發展空氣源熱泵、污水源熱泵、海水源熱泵、中深層地熱能、天然氣分布式燃機和蓄熱式電鍋爐等區域性集中供暖,作為城市集中供暖的重要補充。區域性集中供暖系統應盡可能采用多能互補的能源形式,強化智能化控制,形成穩定可靠高效的供暖熱源。
(3)在集中供暖不能覆蓋的城中村、城鄉結合部實施煤改電和煤改氣等分散取暖。鼓勵集中供熱管網向城中村、城鄉結合部延伸,對城市中不具備集中供暖的棚戶區、城中村和城鄉結合部等用戶,推廣使用戶用空氣源熱泵、熱泵熱風機或燃氣壁掛爐等分散取暖。
2.農村地區發展技術路線。按照“因地制宜、多元發展、穩步推進”的原則,依據當地資源稟賦、服務設施布局、經濟可承受能力、環境承載能力等綜合因素,科學合理確定農村地區清潔取暖的技術路線、取暖方式和推進次序。
(1)分類確定農村取暖技術路線。積極推進城市集中供熱管網向鄉鎮延伸,靠近城市周邊的村鎮及農村新型社區,可優先接入城市集中供熱管網供暖;靠近工業園區的村鎮及農村新型社區,可優先利用周邊工業企業生產余(廢)熱供暖;在農村幼兒園、中小學、衛生院、養老院、便民服務中心等公共服務設施以及農村新型社區等人員居住相對密集地區,推廣能效比較高、生態環保的小型集中供暖或小型多能互補能源中心;一般農村地區宜以戶為單位分散取暖為主,減少管網建設和降低熱損耗。
(2)科學合理選擇清潔取暖方式。對農村幼兒園、中小學、衛生院、便民服務中心等公共服務設施及新型農村社區,應主要推廣空氣源熱泵、海水源熱泵、蓄熱式電鍋爐、燃氣鍋爐、生物質鍋爐、地熱能、多能互補能源中心等小型集中供暖。對于經濟基礎較好、燃氣管網通達或區域電網網架結構相對可靠,且氣源或電力供應有保障的村鎮地區或中心村,因地制宜有序開展煤改氣、煤改電工程,推廣燃氣壁掛爐、燃氣鍋爐和空氣源熱泵、熱泵熱風機、蓄熱式電暖器、碳晶板、電熱膜、發熱電纜等取暖。對一般農村地區,穩步有序推廣天然氣、電能、生物質能、地熱能和太陽能等多元化的分散清潔取暖。對邊遠山區和經濟條件相對薄弱等暫時不能通過清潔能源取暖替代的,可利用潔凈型煤+環保爐具、生物質成型燃料+專用爐具替代散燒煤取暖。
(3)穩步有序的推進農村地區清潔取暖。按照先易后難、先試后推的原則,優先推進城鄉結合部、農村地區的幼兒園、中小學、衛生院、便民服務中心及經濟條件較好、居民承受能力較強的村莊農戶的清潔取暖,在此基礎上推進一般農村地區和偏遠山區清潔取暖,逐步全部替代散燒煤取暖。
四、夯實清潔能源供應基礎
圍繞增強清潔能源供給保障能力、確保清潔取暖工程安全穩定運行,建設完善天然氣、電力、熱力、建筑節能等配套基礎設施,著力構建布局合理、功能完善、便捷高效、安全堅固的清潔取暖基礎設施支撐體系。
(一)加快推進天然氣基礎設施建設。按照“煤改氣要在多方開拓氣源,提高管道輸送能力,落實氣源的前提下有規劃的推進,防止出現氣荒”的要求,堅持統一規劃、分步實施,積極引進外部氣源,推動供氣多元化,完善管網基礎設施,加快建設儲氣調峰設施,保障天然氣平穩安全供應。
1.積極開拓氣源。積極爭取中石化、中石油等氣源企業增加對我省氣源保障供應,保持氣價相對穩定。推進中俄東線山東段、新粵浙豫魯支線、青寧輸氣管道等主干氣源管道建設。抓住當前國際市場天然氣價格較低時機,支持省內企業在國際市場購買LNG資源,并簽署長期供應協議。加快推進青島LNG二期擴建和煙臺西港區LNG、龍口LNG接收站建設,積極引進海外液化天然氣資源。到2022年,全省管道氣源保供能力達350億立方米以上,海上LNG接卸能力達1500萬噸。
2.完善燃氣管網設施。統籌沿海LNG接收站,陸上天然氣入魯通道,進一步完善省域天然氣輸配管網,構建覆蓋全省的“六橫八縱三樞紐一環網”的天然氣輸送網絡。加快建設泰青威諸城支線、平泰線曹縣支線、濟青復線臨淄聯絡線等縣(市、區)供氣支線,著力推進山東管網北干線、西干線、南干線和東干線規劃建設,努力形成省域天然氣骨干大環網,實現基礎設施互聯互通,增強資源調配能力,保障供氣安全。在實現天然氣管網“縣縣通”的基礎上,結合各地天然氣資源供應情況,有序推進天然氣管網和LNG供氣向村鎮延伸覆蓋,完善燃氣公共服務體系。到2022年,有條件的地方實現管道天然氣“鎮鎮通”。
3.加快建設儲氣調峰設施。聚焦全省儲氣調峰能力嚴重不足的突出短板,采取集中規劃建設為主的方式,在確保安全的前提下,加快布局儲氣調峰設施。結合我省油氣田開發情況,選擇有條件的枯竭油氣藏開展地下儲氣庫建設,重點推進利用中石化勝利油田商河縣境內商河油田和玉皇廟油田建設儲氣庫可行性研究;加強與周邊省份儲氣庫建設合作,利用中原油田文23儲氣庫群增強我省天然氣應急儲備調峰能力。結合沿海LNG接收站建設,適度集中規劃建設大型LNG儲罐,形成省級應急儲備能力。各地要結合用氣特點和需求,采用相對集中方式,合理規劃布局,加快推進城市應急調峰儲罐、LNG調峰站等規劃建設,分類落實地方政府和城鎮燃氣企業、不可中斷大用戶的義務。到2020年,在確保完成國家規定的保障本行政區平均3天用氣量的應急儲氣能力基礎上,7個通道城市和青島市力爭形成不低于本地區平均7天用氣量的應急儲氣能力,其他9市力爭形成不低于平均5天用氣量的應急儲氣能力;城鎮燃氣企業和不可中斷用戶形成不低于其年用氣量5%的應急儲氣能力。
(二)加快推進電力基礎設施建設。
1.優化電力供應體系。實施煤電結構優化提升工程,在加快關停淘汰落后煤電機組、保證環境容量的基礎上,按照國家規劃和建設方案要求,把握節奏,有序推進已納入國家規劃的民生熱電聯產項目建設,優化煤電發展結構、提升民生供暖能力。安全高效發展核電,建成海陽、榮成兩大核電基地,適時啟動第三廠址開發,打造成重要的電力供應來源;大力發展風電、光伏發電和生物質能發電,加快提高新能源電力供應能力。到2022年,省內電力裝機達到1.5億千瓦左右,其中煤電控制在1億千瓦左右;可再生能源發電達到4400萬千瓦左右,占全省電力裝機比重達到30%左右。
2.加快電網建設改造。強化500千伏省域主網架,優化變電站布局,完善負荷中心環網,加強輸電通道間銜接,滿足省外來電、核電等電源送出和區域負荷增長需要。完善220千伏市域主網架,強化相鄰供電區和500千伏變電站間銜接,更好地服務可再生能源送出和清潔取暖電網工程建設。結合全省配電網“十三五”發展規劃和新一輪農網改造升級工程,有效利用中央預算內投資、電網企業資金等資金渠道,加快實施新型城鎮化配電網示范區、老舊小區“一戶一表”改造、中心村電網“村村改”和貧困村農網改造全覆蓋等重點工程,顯著提高鄉村配電網供電保障能力和質量,滿足電取暖設施運行對配套電網的需求。堅持近遠結合、多措并舉,加快解決“卡脖子”“低電壓”等突出問題,有效緩解暑期、采暖季等季節性負荷突增引起的供電問題。加快推進電力體制改革,擴大電力直接交易范圍和電量,有效降低“煤改電”工程運行成本。到2020年,各市擁有500千伏變電站基本上不少于2座,縣均擁有220千伏變電站4座,規劃實施煤改電取暖用戶戶均配電容量提高至6千伏安。
3.推動“外電入魯”戰略實施。在全面建成榆橫、錫盟、扎魯特、上海廟四條外電入魯特高壓送電通道的基礎上,積極做好與送端省份銜接,落實配套電源和送電電量與電價,有序擴大省外來電規模。加快推進濰坊至臨沂至棗莊至石家莊特高壓環網建設,增強特高壓電網安全穩定運行能力。著眼未來山東電力發展和壓減煤炭實際需要,研究論證通過特高壓通道引進西南地區水電的可行性和技術方案,爭取增加清潔水電送至山東的新通道。規劃到2022年,全省接納省外來電能力達到3500萬千瓦以上,占全省可用電力裝機的比重達到30%左右。
(三)加快推進熱力管網設施改造建設。
1.優化改造既有供熱管網。優化完善城鎮供熱管網規劃建設,按照“熱源互備、熱網互聯互通”的原則,對存在多個熱源的城市大型供熱系統要加快供熱管網的互聯互通,實現并網、聯網運行,充分發揮集中熱源的供熱能力,提高供熱的安全保障。繼續加大老舊一、二級管網改造及熱力站、室內采暖系統的節能改造,降低供熱系統熱損失和事故率。一、二級供熱管網新建或改造工程優先采用無補償直埋敷設技術。鼓勵采用綜合管廊方式建設改造城市地下管網,對已經建有綜合管廊的地段,應將供熱管網納入綜合管廊。
2.加快供熱管網配套建設。加快在建和新建燃煤燃氣熱電聯產熱源和其它集中熱源項目配套的供熱管網建設,實現熱源與管網配套銜接,充分發揮管網供熱能力。加快城市周邊大中型火電廠供熱改造及配套管網規劃建設,推進供熱管網替代區域內落后小型燃煤熱電機組和鍋爐房供熱,適度發展中長遠距離供熱。加快集中供熱管網向城鄉結合部、周邊城鎮及農村新型社區等區域延伸覆蓋。
3.推動供熱管網系統升級。積極推廣熱源側運行優化、熱網自動控制系統、管網水力平衡改造、無人值守熱力站、用戶室溫調控及無補償直埋敷設等節能技術措施。通過增設必備的調節控制設備和熱計量裝置等手段,推動供熱企業加快供熱系統自動化升級改造,實現從熱源、一級管網、熱力站、二級管網及用戶終端的全系統的運行調節、控制和管理。利用先進的信息通信技術和互聯網平臺的優勢,加快實現與傳統供熱行業的融合,加強在線水力優化和基于負荷預測的動態調控,推進供熱企業管理的規范化、供熱系統運行的高效化和用戶服務多樣化、便捷化,提升供熱的現代化水平。
(四)著力提升采暖建筑節能水平。
1.新建建筑嚴格執行節能建筑標準。健全完善建筑節能全過程閉合管理機制,嚴格執行建筑節能強制性標準,強化規劃、設計、圖審、施工、驗收等關鍵環節監管,確保標準執行率及工程質量。積極開展被動式超低能耗建筑示范工程,鼓勵有條件的地區開展集中連片示范建設。
2.提升既有建筑的節能水平。在條件適宜的地區推行政府引導、企業為主、居民參與的節能改造模式,指導具備條件的地區,因地制宜按照建筑節能改造標準實施改造。將城市建筑節能改造與舊城功能優化工作相結合,在棚戶區和城中村改造、“三供一業”分離移交家屬區和老舊小區綜合整治過程中,同步推進建筑節能改造。加快公共建筑節能改造工作,重點針對醫院、學校等公共服務設施,進一步健全和完善公共建筑能耗審計和能耗信息公示制度。鼓勵農村按照節能標準建設或節能保溫改造,提升圍護結構保溫性能,降低供暖能耗,改善供暖效果。
3.推廣按熱計量收費方式。大力推行集中供暖地區居住和公共建筑供熱熱計量。新建住宅在配套建設供熱設施時,必須全部安裝供熱計量和溫控裝置,既有居住建筑要逐步實施供熱計量改造。加大宣傳,不斷提高居民分戶計量節約能源的意識,建立健全用熱監測體系,實現用戶行為節能。
五、培育壯大清潔取暖產業
抓住國家實施北方地區冬季清潔取暖和我省推進新舊動能轉換重大工程的雙重機遇,立足自身優勢,聚焦重點領域、重點企業和重點區域,集中開展重大技術攻關和推廣應用,提升清潔取暖裝備制造和智能化水平,培育經濟增長和產業升級新引擎,為清潔取暖發展提供有力的科技裝備支撐。
(一)明確發展重點。
1.燃氣裝備。進一步完善天然氣裝備產業鏈,重點發展天然氣勘探開采裝備、非常規油氣開采設備、油氣工業環保設備及終端燃氣取暖設備等高端新產品的研發和產業化進展。依托中集萊福士、科瑞、杰瑞等骨干企業,發展壯大一批具有國際影響力和競爭力的油氣勘探、鉆采裝備企業。在原有燃氣設備產業基礎上,通過引進、消化、吸收國內外核心關鍵技術,積極培育壯大中小型燃氣輪機、LNG裝備制造、燃氣鍋爐、燃氣壁掛爐等燃氣裝備研發制造企業,提升產業發展層次,大力推動品牌化戰略發展。借鑒國外油氣裝備制造業的發展經驗,改變只生產銷售產品的傳統業務模式,大力發展產品研發、制造、銷售、服務綜合一體化業務,拓寬業務領域,提升行業競爭力。

2.輸變電裝備。以山東電工電氣、泰開集團、特變電工、山東達馳等企業為主體,抓住國家鼓勵發展超高壓、特高壓、智能電網和煤改電等重大機遇,加快特高壓及超高壓輸變電設備、智能變電站成套裝備、智能配電網成套設備、用戶端智能化成套裝備和能源互聯網核心裝備等相關產業發展,建設全國高端智能輸變電裝備生產基地。進一步支持中小型企業技術創新,在強弱電控制設備、自動控制裝置等低壓電器設備領域取得技術突破,加大在線檢測、智能分析等技術在設備制造中的應用。引進一批行業領先的智能電網企業,深化與本省企業合作,在數字化變電站、智能配電網設備、電網智能調控等智能輸變電領域實現技術創新,提升我省電力裝備企業的整體競爭力。

3.熱泵產業。穩步發展淺層土壤源、海水源熱泵,大力發展低溫空氣源熱泵、熱泵熱風機,積極發展污水源熱泵、吸收式熱泵,進一步提升熱泵產業層次和規模,形成從主機制造、零部件制造、關鍵設備配套、技術服務等完整產業鏈,打造青島、煙臺、濰坊、淄博、德州、萊蕪等熱泵產業集群,進一步鞏固我省在全國熱泵強省產業地位。以“中國制造2025”“互聯網+工業”為依托,借鑒青島海爾等清潔能源智聯工廠建設新模式,積極推動“互聯網+智慧工廠”“互聯網+智能制造”建設,促進熱泵產業智慧化生產。

4.太陽能集熱產業。依托濟南、德州、臨沂、泰安、濰坊、棗莊等市太陽能產業優勢,發揮力諾、桑樂等企業的引領作用,提升太陽能光熱利用水平和產品的知名度。開展“太陽能+”清潔取暖技術系統研究與工程推廣應用,積極促進太陽能與其他能源融合發展,提升產業智慧化水平和轉換效率,進一步鞏固和提升我省太陽能集熱產業在全國的龍頭地位。

5.儲能產業。瞄準未來能源發展趨勢和煤改電工作需要,依托現有基礎,加快技術研發創新,培育和壯大一批具有產業化潛力的儲能技術和裝備企業。針對不同應用場景和需求,開發分別適用于長時間大容量、短時間大容量、分布式以及高功率等模式應用的儲能技術裝備。大力發展儲能系統集成與智能控制技術,實現儲能與現代電力系統協調優化運行,重點推進壓縮空氣儲能系統、鋰離子電池儲能系統、石墨烯儲能系統、大容量新型熔鹽儲熱裝置、應用于智能電網及分布式發電的超級電容電能質量調節系統等。
(二)強化技術研發。
1.加快關鍵核心技術研發。跟蹤清潔取暖技術發展方向,堅持問題導向,瞄準制約清潔取暖發展的關鍵性前沿性技術,發揮企業主體作用,鼓勵加大科研力量投入,按照協同創新模式,聯合高校、科研單位開展技術創新,力爭在天然氣水合物等非常規油氣開發、相變儲能和化學儲能等各類儲能、生物質能海洋能地熱能利用、現代智能電網等關鍵技術上取得突破。根據清潔取暖技術需要,重點集中攻關干熱巖開發、高效熱泵、低氮天然氣取暖設施、煤炭清潔高效利用、太陽能取暖設施等關鍵設備,推動清潔取暖材料裝備升級。
2.搭建聯合創新平臺。圍繞關鍵領域,搭建創新載體,以國家和省級重點實驗室、地方聯合工程實驗室和企業技術平臺為依托,建設一批有影響力的清潔取暖技術研發基地,加大科研力量和經費投入,增強原始創新、集成創新能力。積極鼓勵企業參與新舊動能轉換重大工程和清潔取暖工程,聯合科研院所和高等院校組建一批產業創新戰略聯盟,在技術標準、關鍵技術、專利保護、成果孵化轉化等方面開展廣泛合作,推動清潔取暖技術和裝備制造產業化。鼓勵國內外科技企業、科研機構在山東省設立清潔取暖產業技術研發機構,開發先進技術和產品。
3.提高“兩化”融合發展。順應產業融合發展趨勢,以“互聯網+”為基礎,引導清潔取暖制造企業向智能化、服務化制造轉型升級。加快推動現代信息技術與清潔取暖產業融合發展,提升燃氣應用設備、輸變電裝備、熱泵制造、儲能設施等重點領域自動化、信息化水平。組織實施智能工廠、智能取暖小區建設示范工程,加快發展人工智能,培育發展新型智能取暖裝備、取暖產品和取暖服務。支持企業利用互聯網對接用戶個性化需求。實施智慧節能工程,鼓勵企業建立全產業鏈產品追溯系統,推廣全信息化智能管理系統,利用互聯網、云計算、大數據等技術,整合產品全生命周期,開展故障預警、遠程維護、質量診斷、遠程過程化優化等在線增值服務,擴展產品價值空間,實現從制造向“制造+服務”的轉型升級。
(三)創新產業發展模式。
1.創新經營模式。打破現有集中供暖特許經營發展模式,在清潔取暖領域積極引入合同能源管理、設備租賃、以租代建等新型經營模式。強調市場引領,創新商業模式,鼓勵有關企業結合自身優勢,突出核心業務,采用合同能源管理(EMC)、工程總包(EPC)、政府和社會資本合作(PPP)、融資租賃、能源托管、以租代建等模式,引導社會共同參與實施清潔取暖項目的市場化建設運營,保障合理投資收益,帶動產品升級和相關產業發展。
2.提供多元化綜合能源服務。結合市場需求,鼓勵企業提供多樣化的綜合能源解決方案。鼓勵因地制宜采用天然氣、清潔電力、地熱能、工業余熱、太陽能、多能互補等各種清潔取暖方式,滿足不同地區清潔取暖需求。支持地方政府有關部門采用項目招標、購買服務等市場化方式,引導有關企業和社會資本積極參與清潔取暖工程,提供技術咨詢、方案設計、設備研制、投資建設、運營管理等清潔取暖工程(項目)解決方案。支持公共建筑率先實施綜合能源解決方案。
六、強化安全應急體系建設
(一)健全清潔取暖安全責任體系。按照“安全第一、預防為主、責任清晰、保障有力”的原則,建立健全清潔取暖安全保障責任體系。落實政府屬地管理責任,各市、縣(市、區)政府對本轄區內的清潔取暖安全生產負責,要建立健全清潔取暖安全管理、安全檢查、質量監管、維護維修等各類規章制度,細化分解任務目標,層層壓實工作責任,切實將清潔取暖安全生產各項任務目標落到實處。落實清潔供暖企業安全生產主體責任,推動企業依法依規設置安全生產管理機構,健全安全生產管理制度,加強安全生產標準化建設和風險管理。強化行業主管部門的監管責任,各級行業安全主管部門要認真履職盡責,落實監管責任,創新監管方式,切實做好清潔取暖安全生產監督檢查,及時發現問題,指導督促企業做好整改落實。
(二)完善清潔取暖標準規范。針對清潔取暖特別是農村地區清潔取暖組織實施過程中存在的突出問題,加快編制相關的規劃設計、設備產品、工程施工及運行規程等標準規范,逐步建立完善覆蓋設計、生產、施工和使用維護全過程的清潔取暖標準規范體系,促進清潔取暖產業規范有序發展,指導清潔取暖工程安全有序組織實施。建立健全清潔取暖技術和標準體系實施推進機制,加大標準化試點示范力度,強化對標準體系實施的監督檢查,完善實施評價機制,確保清潔取暖標準體系和相關規范制度執行到位。
(三)強化清潔取暖工程質量管理。做好質量管理與控制,完善質量管理體系。各市、縣(市、區)政府應建立嚴格規范的清潔取暖材料、設備、產品、施工等準入目錄、施工及驗收標準要求,加大清潔取暖工程質量監管和執法監督檢查,實現項目規劃、設計、建設、驗收及運營等全過程、無縫隙監管。嚴格按照國家及省工程建設基本程序,實行工程質量責任制度、項目法人責任制度、招標投標制度、工程承包合同制度、工程監理制度和竣工驗收制度,確保工程質量。完善質量管理制度體系,約定各方在質量管理與控制方面的職責、權限和義務,制定工程質量管理實施細則、考核管理辦法等,確保清潔取暖項目產品質量、施工質量,建設放心工程和群眾滿意工程。各市、縣(市、區)政府要建立與本地需求相適應的燃氣計量、熱計量等裝置計量檢定能力,保證清潔取暖工程的順利實施。
(四)完善清潔取暖安全應急機制。按照“上下聯動、職責明確、反應快捷、信息暢通、保障有力”的要求,建立健全清潔取暖和煤電油氣運應急保障體系,明確地方政府、部門和企業職責分工,加強組織領導,建立溝通協同體制,強化信息共享和工作協同配合,形成工作合力。針對天然氣取暖供應保障不足等突出問題,各市、縣(市、區)政府應制定切實可行的應急處置預案,強化對煤電油氣運分析監測,組織實施好預案演練,提高應急處置能力,確保突發事件處置妥當。區分輕重緩急,明確保供順序,落實好調峰生產、壓非保民等措施,切實保障民生供氣、用電和取暖等基本需求。
(五)強化安全宣傳教育。各級政府和企業應結合職責分工,通過采取電視、廣播、網絡、手機短信、微信、發放(粘貼)宣傳單和進村入戶等各種形式,對安全用電、用氣、用暖等方面的安全知識和技能進行有效普及,提高廣大人民群眾安全取暖的能力和意識,保障人民群眾的生命健康和財產安全。強化相關從業人員安全教育和技能培訓,分區劃片設置專業服務機構和專門技術人員,強化安全日常檢修和維護,形成確保群眾安全取暖的長效保障機制。
七、加快推進農村地區清潔取暖工作
推動全省清潔取暖工作開展,重點和難點集中在農村地區。按照全省鄉村振興戰略的統一部署和要求,堅持因地制宜、多元化推進的原則,有序推動全省農村清潔取暖工作全面開展,逐步實現散燒煤全部清潔替代,形成城鄉統籌、示范引領、綠色低碳、各具特色的農村清潔取暖齊魯樣板。
(一)加快集中供暖向農村地區延伸。按照城鄉統籌、協調發展的總體要求,充分發揮我省集中供熱資源相對較好,特別是清潔熱電聯產裝機規模較大,布局較合理的優勢,整合熱源、熱網,加快城市集中供熱管網向城中村、中心小城鎮、新型農村社區和具備條件的中心村延伸,讓更多的群眾享受到集中供暖服務。研究打破體制機制性障礙,形成具有我省農村特色的集中供暖規劃建設、運營管理、價格收費、建筑節能改造等標準體系,有效破解農村集中供暖的瓶頸制約。
(二)推進農村公共服務設施清潔取暖全覆蓋。優先考慮農村地區公共服務設施的清潔取暖,加快推進幼兒園、中小學、衛生院(室)、養老院、便民服務中心等設施清潔化取暖改造。在加快推進既有公共服務設施清潔化改造的同時,新建公共服務設施項目必須同步配套清潔取暖設施。選擇清潔取暖方式時應結合取暖建筑的總體規模、熱負荷連續性和集中程度等因素,優先選擇空氣源熱泵、蓄熱電鍋爐、燃氣鍋爐、地熱能等相對集中的清潔取暖方式。力爭到2018年年底,全省農村的公共建筑和農村新型社區基本實現清潔取暖全覆蓋。
(三)打造各具特色的美麗村居清潔取暖模式。穩步有序推進美麗村居清潔取暖實施。針對沿海、平原、山丘區、灘區、湖區等鄉村面貌,綜合考慮建設形態、居住規模、服務功能、資源稟賦、生態環境、經濟實力等因素,將清潔取暖和農村清潔炊事、熱水供應等生活設施統籌考慮,因地制宜、分類施策,發展多元化、各具特色的清潔取暖模式。對于示范引領型村莊和特色發展型村莊,充分利用當地的產業基礎及特色資源優勢等,適宜按照“整村”推進的模式加快實施清潔取暖改造,形成示范引領效應。對于改造提升型村莊,結合產業基礎薄弱、居民經濟承受能力相對較弱、空心化比較嚴重等實際情況,按照“分類、分批、差異化”的原則穩步推進清潔取暖改造。對于搬遷撤并型村莊(含黃河灘區遷建)和新型農村社區,按照“統籌規劃、同步實施、節約成本”的原則,將清潔取暖設施建設改造與村莊社區同步設計、同步施工、同步驗收、同步投入使用。
(四)積極推進農村地區建筑節能。鼓勵村鎮新建公共建筑和農村新型社區采用建筑節能設計、施工,提高建筑冬季節能保溫效果。新建、改建農房充分考慮當地氣候條件,通過外墻、屋頂保溫、隔熱斷橋中空玻璃門窗、戶外連廊等方式,增強農房保溫功能。推廣農房和太陽能一體化設計方案和施工圖集,通過建造被動式太陽房、太陽能采暖系統等方式充分利用太陽能。結合當地農民的生活習慣,推廣使用節能型灶連炕。對已建農村公共建筑和農戶住宅,采用外墻保溫、屋頂改造、封廈+后窗改造等方式進行建筑圍護結構節能保溫改造,降低建筑物熱耗,改善保溫節能效果。
(五)加大農村地區清潔取暖支持保障。將農村地區清潔取暖作為推進工作的重中之重,堅持資源、資金、政策等要素重點向農村地區傾斜,讓更多群眾享受到清潔取暖帶來的實惠,加快推進農村集中供熱管網、燃氣管網、配電網等基礎設施的建設改造,著力補齊基礎設施建設的短板。要加大對農村地區的財政支持力度,政府財政補貼資金重點用于農村地區,包括農村中小學、敬老院等公益性社會服務機構。完善農村地區清潔取暖管理機制,加強部門間的協調配合,切實改變農村地區取暖無規劃、無管理、無支持的狀態,保障農村取暖科學有序發展。
八、強化制度保障
(一)強化規劃引領。各市、縣(市、區)政府要堅持規劃先行、統籌考慮、科學推進的總體原則,按照國家和省的有關要求,結合本地區實際情況,編制清潔取暖專項規劃或專項實施方案,做好與經濟社會發展、能源、城鎮化、鄉村振興、油氣發展、配電網、環保等規劃的銜接,科學確定工作目標、實施路徑和技術方案,合理布局重大項目和重大工程。要堅持技術性和可操作的有機統一,根據總體工作任務和工作目標,細化具體年度工作計劃,明確推進進度和時間節點,出臺配套支持政策和措施,指導和推動城鄉清潔取暖發展。
(二)加大財政支持力度。經濟性是制約清潔取暖推廣應用關鍵因素之一。考慮到實施煤改氣、煤改電、地熱能取暖(制冷)等清潔取暖的基礎設施建設和設備投入較大,運行成本較高,鼓勵有條件的地方不斷加大政府支持力度。在濟南市已納入國家北方地區冬季清潔取暖試點城市實施范圍的基礎上,積極爭取淄博、濟寧、德州、聊城、濱州、菏澤等市納入試點城市實施范圍,獲得中央財政專項獎補資金支持;積極爭取中央預算內投資對我省儲氣調峰設施、配套電網建設改造等清潔取暖基礎設施建設項目的支持。結合中央資金,研究出臺省級清潔取暖財政資金支持政策,重點對清潔取暖用戶設施購置安裝、用氣(電)等給予獎補支持。各市、縣(市、區)政府要發揮主導作用,因地制宜通過直接補貼、獎補、貸款貼息等激勵政策,建立穩定的財政投入機制,合力推動清潔取暖工作開展。
(三)強化金融支持力度。將清潔取暖項目列為政策性低息貸款的重點支持方向,延長清潔取暖項目貸款年限,適度下調貸款利息。推廣股權、項目收益權、特許經營權等質押融資方式,加快建立包括財政出資和社會資本投入的多層次擔保體系,拓寬清潔取暖投資運營企業與設備廠商的融資渠道。鼓勵和支持具備條件的清潔取暖企業和設備廠商到境內外交易所上市或到“新三板”、省內區域性股權交易市場掛牌融資。積極推廣以政府和社會資本合作(PPP)等方式,通過特許經營、投資補貼、貸款貼息等形式,吸引社會資本投資運營清潔取暖工程。鼓勵和支持符合條件的清潔取暖企業通過發行企業債券、公司債券、短期融資券、中期票據、定向債務融資工具等多種債務融資工具,擴大直接融資的規模和比重。鼓勵社會資本設立產業投資基金,投資清潔取暖項目和技術研發。
(四)完善價格支持政策。綜合運用峰谷價格、階梯價格、電力市場化交易等價格政策,加快推進我省冬季清潔供暖工作。對各市、縣(市、區)政府確定的煤改氣、煤改電用戶,切實落實清潔取暖價格支持政策,加強政策跟蹤評估,建立動態調整機制。探索建立清潔取暖用電市場化競價采購機制,由電網企業或獨立售電公司代理用戶采購市場最低價電量,予以優先購電保障。支持可再生能源就近直接消納,鼓勵電蓄熱、儲能企業與風電、光伏發電企業通過電力市場直接交易,建立長期穩定的供用電關系。結合電力體制改革進程,綜合考慮全省煤炭消費總量控制、主要污染物排放總量控制和環境質量控制目標,研究制定民生采暖型背壓燃煤熱電聯產機組價格支持政策。完善民生采暖型天然氣發電電價政策;放開天然氣工業型熱電聯產項目、分布式項目上網電價,鼓勵其參與市場交易,與電力用戶協商確定電量和電價。加強輸配電價監管,對煤改電項目合理范圍內的配電網建設改造投資,根據國家規定納入電網企業有效資產,通過輸配電價疏導。鼓勵具備條件的地區,由供用熱雙方按照市場化原則協商確定區域清潔供暖價格。科學制定天然氣輸配氣價格監管規則,合理核定輸配氣價格,推動清潔取暖用天然氣有序健康發展。各市、縣(市)可結合當地氣候、采暖用氣需求等實際情況,單獨制定獨立采暖用氣階梯價格制度,也可綜合考慮采暖用氣和非采暖用氣情況,將獨立采暖用氣納入統一階梯價格制度。確定分檔氣量和氣價時,應統籌考慮不同住房面積用氣數量差異,以及天然氣獨立采暖與集中供熱等不同方式(以煤炭為燃料集中供熱的,應考慮煤炭的環境成本)、天然氣與電力等不同能源的采暖成本銜接,著重保障基本住房面積的采暖需求。
(五)完善土地支持政策。依據土地利用總體規劃和城鎮發展總體規劃,合理布局天然氣管網、LNG接收站、儲氣調峰設施、電力輸配等基礎設施項目。對符合劃撥用地目錄的清潔取暖民生項目,采取政府劃撥方式供地。各市、縣(市、區)政府在制定年度土地利用供應計劃時,優先保障清潔取暖基礎設施項目用地,積極做好煤改氣煤改電、儲氣調峰設施等項目用地服務保障工作,增強清潔能源供應保障能力。
(六)建立健全技術標準體系。根據清潔取暖需求,結合能源革命與“互聯網+”技術發展,及時健全清潔取暖標準、統計和計量體系,完善相關設備、設計、建設和運行標準,從標準體系建設上保障清潔取暖健康有序發展。加強對清潔能源取暖產品質量、準入標準、工程建設、竣工驗收、后期運營服務及項目后評估等方面跟蹤管理,形成完善的監督管理和約束機制,避免造成市場混亂和無序發展。構建全省清潔取暖大數據研究平臺,綜合運用互聯網、大數據、云計算等先進手段,集成產學研交流和管理、宣傳等多功能,加強清潔取暖需求形勢分析研判和預測預警,顯著提高清潔取暖數據統計分析和決策支持能力。
(七)推進清潔取暖體制改革。在進一步健全完善城市取暖管理體制機制的基礎上,加快制定農村地區清潔取暖管理體制,明確落實管理和實施責任主體。在總結探索各地清潔取暖示范項目經驗的基礎上,盡快制定城鄉有別的清潔取暖配套政策、收費標準和準入機制等,促進農村地區清潔取暖市場化和規范化發展,真正實現企業為主、居民可承受的市場運作模式。在統一規劃、統一服務標準、統一市場準入、統一價格監管的前提下,支持不同性質的企業和社會資本參與城鄉熱源廠、熱網等供暖設施的建設、改造和經營;鼓勵和支持熱源企業發展源、網、站及熱用戶一體化的經營管理模式,減少供熱中間環節,降低供熱成本,提高供熱服務質量和運營管理水平。
(八)強化清潔取暖排放監管。
1.加強燃煤機組(鍋爐)排放監管。在2017年完成10萬千瓦及以上燃煤機組超低排放改造基礎上,繼續推進10萬千瓦以下燃煤機組超低排放改造,對不具備超低排放改造條件的進行停產整治。提高燃煤取暖鍋爐排放監管力度,2018年年底前所有燃煤取暖鍋爐必須達到相應行業污染物排放限值要求,同時按國家和省要求安裝自動在線監測設施并與環保部門聯網。
2.完善天然氣壁掛爐、生物質鍋爐排放標準與監管。從設備生產和銷售等環節提高燃氣壁掛爐氮氧化物的排放環境指標和監管要求。生物質鍋爐(含熱電聯產)必須配套布袋除塵設施,達到相應環保排放標準要求,并安裝大氣污染源自動監控設備。
3.健全地熱能勘探開發監管。建立淺層及水熱型地熱能開發利用過程中的水質、水位、水溫等地熱資源信息監測系統,利用現代信息技術對地熱能勘查、開發利用情況進行系統的監測和動態評價,確保土壤和水生態環境安全。
4.強化商品煤流通監管。嚴格執行商品煤質量國家強制性標準,從煤炭銷售流通環節開始加強商品煤監管,嚴厲查處無照經營、超范圍經營煤炭及銷售不符合質量標準煤炭的行為,嚴控劣質煤流通。
九、組織領導
(一)加強組織協調。充分發揮省清潔取暖和天然氣產供儲銷體系建設工作領導小組作用,定期召開會議,貫徹落實黨中央、國務院和省委、省政府決策部署,研究制定重大政策措施,協調解決工作中的重大問題。領導小組3個辦公室要各司其職、各負其責,相互支持、密切配合,協同推進工作開展。各市、縣(市、區)也要強化組織領導,落實工作機制,研究制定規劃和實施方案,細化分解任務,明確完成時限,有計劃有步驟地組織實施。
(二)明確責任分工。各市、縣(市、區)政府作為清潔取暖工作的責任主體和實施主體,負責做好本轄區清潔取暖工作方案制定和任務落實。省政府有關部門和單位按照職責分工,相互配合、密切協作,共同推進各項清潔取暖工作,有關職責分工按照全省清潔取暖和天然氣產供儲銷體系建設部門職能分工方案執行。
(三)強化宣傳引導。充分發揮輿論導向作用,借助廣播、電視、互聯網、報刊、展覽等多種形式,大力宣傳清潔取暖對提高人民生活水平、改善空氣質量、促進產業轉型升級的重要意義,宣傳各種取暖方式的技術經濟特點、適用條件及有關推廣政策措施,宣傳安全用氣用電知識,普及綠色低碳生活理念和正確使用方式。及時開展示范成果展示,推廣復制成功經驗,提高公眾對清潔取暖工作的認知度和接受度,營造良好社會輿論氛圍。
(四)加強督導考核。建立和完善清潔取暖發展督導考核制度,將清潔取暖開展情況納入對各地落實大氣污染防治工作目標責任書年度考核內容,按照目標要求、責任分工和時間節點,強化定期調度檢查和目標任務考核。對工作業績突出、按期或提前完成目標任務的予以表揚;對重視不夠、弄虛作假以及責任不落實、工作不得力的嚴格實施通報、約談和問責;對套取補貼資金、虛報改造任務與成效等失職瀆職、違法違紀行為嚴肅查處。同時,開展對規劃目標、政策措施和重大項目實施情況的跟蹤監測,進行年度總結評估,強化動態管理,確保規劃實施效果。
山東省人民政府辦公廳2018年8月29日印發